作者:yy易游官网 日期:2026-03-09 浏览: 来源:yy易游体育
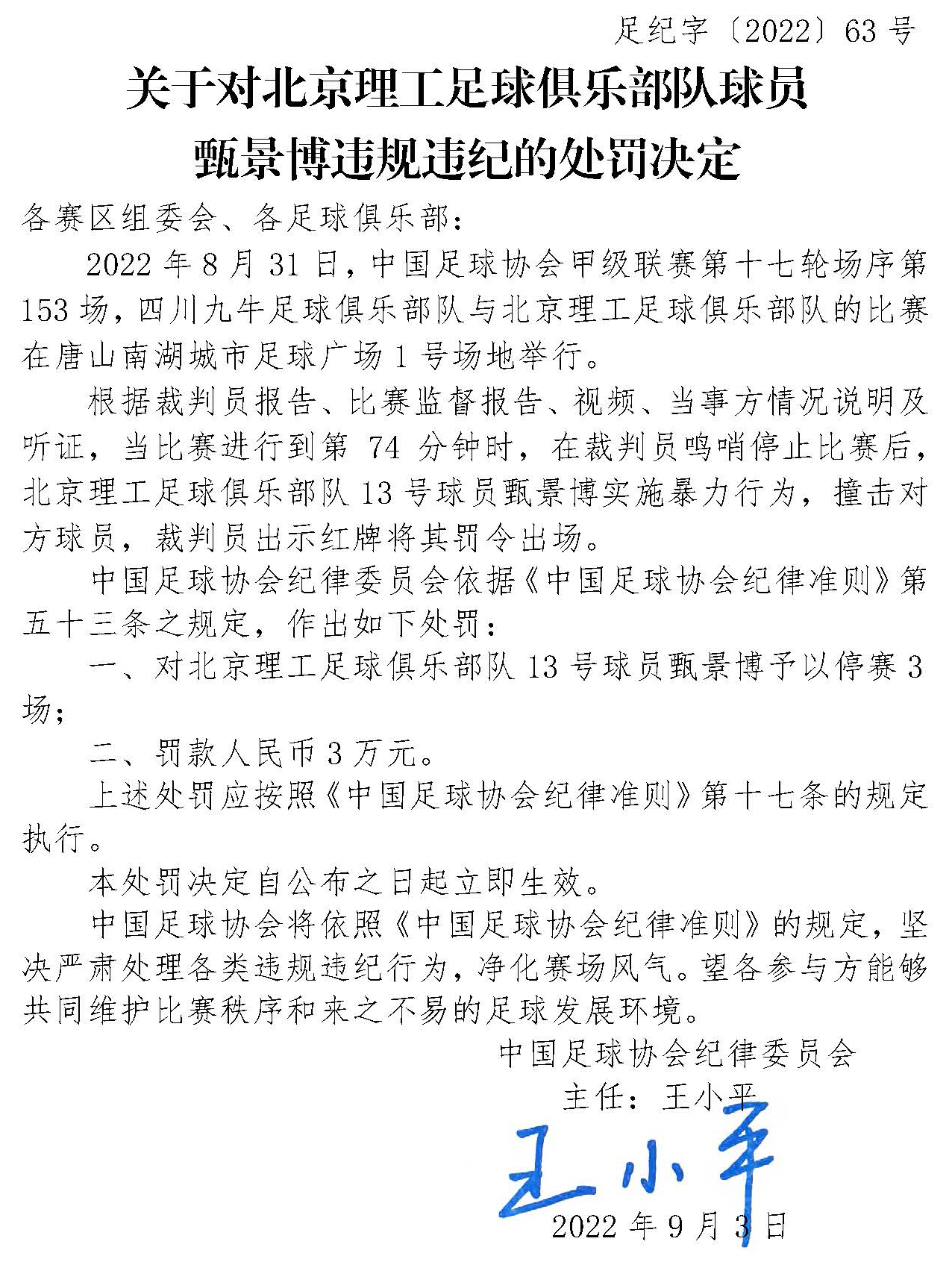
在中国足球协会甲级联赛第十七轮的场序第153场比赛中,四川九牛足球俱乐部对阵北京理工足球俱乐部,比赛现场的氛围紧张,双方在场上展开激烈对抗,裁判组对比赛秩序的维持进行了严格的执法。双方球员的情绪波动时有发生,而裁判的判罚也在现场逐步体现出对违规行为的即时纠正。 在比赛过程中,四川九牛队8号球员周大地在情绪失控的情况下对对方球员进行公开辱骂,言语内容带有明显的侮辱成分。经裁判组确认,这一行为属于不当行为,依据联赛纪律规定对周大地处以停赛两场并处以罚款两万元的处罚。此项处罚旨在警示球员保持职业素养,杜绝赛场上的不正当言行。 裁判鸣哨宣布暂停后,场上又发生了更为严重的事件。北京理工队13号球员甄景博在现场冲突中对对方球员实施肢体暴力,直接撞击对方,存在对对手球员安全的直接威胁。裁判立即出示红牌将其罚出场。基于这一暴力行为,甄景博被追加停赛三场并处以罚款三万元,此举体现了对体育道德与安全的高度重视。 上述两起事件都进入赛后纪律处理程序,相关机构重申所有球员必须遵守体育道德和比赛规则,辱骂与暴力行为都将受到严格处理。涉事球队也将被要求加强对球员的行为教育和规范管理,以杜绝类似事件再次发生,推动球队建设更加专业与端正的形象。 此次处理的核心在于维护比赛的公平性与球员的人身安全,确保联赛健康有序发展。管理机构表示将继续对赛场秩序进行监督,如遇情节严重者将进一步扩展教育与惩戒的覆盖范围,防止未来的赛事再现类似情况,促成一个更文明的竞技环境。 球迷与公众应以理性、尊重的态度观看比赛,职业球员应以身作则,展现高尚的竞技精神与职业道德。通过持续的教育与规范,赛事将更具竞技性与观赏性,整个体育环境也会因此更加健康。
返回


首页